あの頃の福祉教育、その記憶と記録(3):京都市における「福祉の風土づくり」運動と福祉教育―資料紹介―

〇「福祉の風土づくり」運動というと、筆者(阪野)はまず、1970年代に始まる京都市(1973年)と横浜市(1974年)の取り組みを思い出す。横浜市では、1974年に「福祉の風土づくり推進委員会」(会長・富田富士雄)が設置され、翌1975年に策定された次のような基本理念のもとで、ソフトとハードが一体となった「福祉のまちづくり」の推進が図られることになる。「社会福祉は、住民による主体的な地域福祉活動に基盤をおいてこそ真の実現ができる。このような視点から市民の間に社会福祉への関心を高め、理解を深め、市民と行政が協力して福祉のための生活環境を整備し、『高齢者・子ども・障害者等すべての市民が生活し活動できる横浜市』を実現しようとするのが本事業の基本理念である。したがって、本事業は市民と行政による福祉意識の変革のための運動と障害者や高齢者を阻害してきた物的生活環境を整備する新しい街づくりが有機的に結びついて展開されなければならない」(横浜市地域福祉計画策定・推進委員会/横浜市『「誰もが安心して暮らせるまち」~横浜市地域福祉計画(全市計画)~』2004年5月、8ページ参照)、がそれである。当時の横浜市長は、革新の飛鳥田一雄(任期:1963年4月~1978年3月)であった。なお、周知のように全国の革新自治体は1960年代中頃から急増し、1970年代半ばに最盛期を迎え、市民本位や市民参加の促進、市民生活の重視や自治体福祉の拡大などを図った。しかし、1980年代に入ると革新自治体は後退し、その姿を消していった(「熱狂と挫折」)。
〇「京都の、安藤です‥‥‥」。2018年1月2日、新年最初の留守番電話のメッセージであった。「‥‥‥?」。「もしかして‥‥‥!」。2月27日、三重県四日市市で、安藤和彦先生を囲んで、筆者と教え子たちとで一献交わすことになった。昔話に花が咲くなかで、あの頃、安藤先生から福祉教育に関して格別のご教示やご高配をいただいたことを再認識した。お互いに歳は重ねたものの、いろいろな「記憶」がよみがえり、楽しいひと時であった。心地よい京都弁と、多様な(社会事業史、児童福祉、保育者養成等々)しかもシャープな切り口の話はあいかわらずであった。
〇本稿では、1970年代から1980年代中頃にかけての京都市における「福祉の風土づくり」運動と「福祉教育」に関する資料(「記録」)を、筆者の手もとにあるものに限って、時系列に沿って紹介することにする。その多くは安藤先生からご恵贈いただいたものである。
〇なお、当時の京都市長は、革新系として初当選した舩橋求己(任期:1971年4月~1981年7月)であり、京都府知事は、東京都の美濃部亮吉(任期:1967年4月~1979年4月)や大阪府の黒田了一(任期:1971年4月~1979年4月)らとともに、革新首長として名を馳せた蜷川虎三(任期:1950年4月~1978年4月)であった。

(1)福祉の風土づくり推進協議会「福祉の風土づくり推進協議会設立趣意書」1973年11月(全文)

(2)福祉の風土づくり推進協議会『福祉についての教育に関する意見調査』1977年8月、2~11、31~32、44~48ページ、「役員名簿」(抜粋)

(3)福祉の風土づくり推進協議会『福祉教育ガイドブック―教師のためのQ&A―』(編集責任:小倉襄二・安藤和彦・加藤博史)1982年9月、「まえがき」「目次」(抜粋)

(4)京都市社会福祉審議会「高齢化社会に対応する老人福祉の総合的な施策のあり方について」(答申)1984年3月(抜粋)

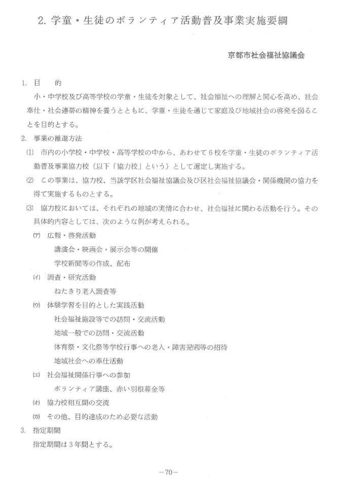
(5)京都市社協・福祉の風土づくり推進協議会編『京都市における福祉教育の実践―福祉協力校3カ年の歩み』1984年3月、「はじめに」「目次」、32、51~72ページ(抜粋)

(6)福祉の風土づくり推進協議会・京都市社協『小学校 福祉教育の手びき』1985年3月、「はじめに」「手びきの利用にあたって」「目次」、1~5、16~17ページ(抜粋)

〇以上の資料からまず、京都市における「福祉の風土づくり」運動と福祉教育は、「福祉の風土づくり推進協議会」の設立(1973年11月)、市内の公立小・中学校の教員(520名)を対象にした「意見調査」の実施(1975年9月実施、1977年8月報告)、「学童・生徒のボランティア活動普及事業」(福祉協力校事業)の開始(1981年度から)、学校現場の教員のための『福祉教育ガイドブック』の作成(1982年9月発行)、福祉協力校による「福祉教育の実践」報告(1984年3月)、社会福祉審議会答申での「高齢者の自己教育と福祉教育」の言及・提案(1984年3月)等々、計画的・系統的かつ組織的に取り組まれたといってよい。
〇次に、福祉教育の志向性や可能性などに関しては、「意見調査」に関する安藤和彦先生と加藤博史先生のコメントに注目しておきたい。安藤先生はいう。福祉教育が、いかに、“福祉”の「理念」と「現実」の乖離をうめることができるか。それを棚上げにして、単に「知識教育」「躾(しつけ)教育」「押しつけ教育」に終ってしまうならば、何ら現状の反社会福祉的状況の変革のエネルギーとはならない。いま、真に必要なのは、「タテマエ」を乗り越え、「ホンネ」に切迫し、それを変革するための意識変革(自己変革)である。そのような「福祉教育」を通じて、地域社会における福祉意識や福祉基盤の形成ができ、真の意味での「福祉の風土づくり」の下地ができるのではないか(『意見調査』45~46ページ抜き書き)。
〇また、加藤先生はいう。“福祉教育”とは、ヒューマニティに関する感性や知性や勇気についての教育である。教育の根本にはヒューマニズムがあり、本来の教育を発展させていくことが、まさに“福祉教育”にほかならない。“福祉教育”においては、教育の手段や動機である共在性・共感性が目的そのものとなる。“福祉教育”すなわち人間が共に在ることのための触発的営為は、知的訓練などとは根本的に異なり、人間が共にある、全体的にふれあう場の設定を通してのみ真に可能なのである(『意見調査』47~48ページ抜き書き)。安藤先生と加藤先生の言説について改めて認識しておきたい。
〇そして、京都市の取り組みでいまひとつ特筆されるのは、社会福祉審議会答申で「高齢者の自己教育と福祉教育」について言及・提案されたことである。「高齢者自身の自己実現を目指す自己教育と同時に、市民各層に対する福祉教育を重視する必要がある。この福祉教育の場として、学校教育と社会教育があるが、これらを通じて、高齢者と市民各層との交流と学び合いが、高齢化社会に向けて、いっそう重視されなければならない。したがって、これからの高齢者の自己教育と福祉教育は生涯教育の観点においてとらえていくことが大切である」。「人権の尊重や相互の連帯、あるいは人間としての優しさなどを学ぶ福祉教育をすべての学校に位置づけていく必要がある。その中で、青少年と高齢者との理解と交流の場や機会ができる限り設けられていくべきである」。再確認しておきたい。
〇「福祉の風土づくり」(「福祉のまちづくり」)に通底する概念に、地域の「福祉力」と「教育力」がある。福祉力は、人的/物的、ソフト/ハード、フォーマル/ノンフォーマル/インフォーマル、潜在的/顕在的、などの構成要素から成る。教育力は、地域の歴史や文化、自然/社会規範や生活体験/地域の機関・施設・団体やその活動、などがもつ教育力に大別される。福祉教育のあり様は、この地域の福祉力と教育力が形成・発揮されている状況やその程度(力量)によって規定される。「福祉の風土づくりのための福祉教育」とともに、「福祉教育のための福祉の風土づくり」についても留意したい。
〇なお、「福祉力」と「教育力」に関して、福祉サービスの必要者や利用者は人的な福祉力であり教育力である、ということについて一言しておきたい。すなわち、地域住民としての福祉サービス必要者・利用者がもつ意識や知識、能力や経験は、有力な地域の福祉力・教育力である。また、それとして高められ発揮されるための条件整備や環境醸成が図られなければならない。その具体的な方策のひとつが福祉教育である。そのねらいは、権利意識や自治意識をもって能動的・自律的・積極的に福祉サービスの必要性を認識し、そして利用する。とともに、福祉制度・サービスの問題点などを指摘し、その改善・整備や新たな福祉制度・サービスの開発・創出のための活動や運動に参加(参集、参与、参画)したりする主体形成を図ることにある。そうした福祉サービスの必要者・利用者はまた、直接的・間接的に周りの関係者に偏見・差別・不平等の実態や反福祉的状況などについて関心を喚起し、地域・社会を教育・啓発する。福祉と教育はコインの裏表の関係にあり、「福祉のない教育はない」のと同一に、「教育のない福祉はない」のである。「福祉の風土づくり」運動の主体形成とともに、福祉サービスを必要とする・利用する主体をいかに形成するかは福祉教育の重要な問題であり課題である。強調しておきたい(阪野貢『福祉のまちづくりと福祉教育』文化書房博文社、1995年5月、159~165ページ参照)。
〇「福祉の風土づくり」に関わる福祉教育の近似概念に、「まちづくり教育(学習)」や「地域教育(学習)」「環境教育(学習)」などがある。それらの教育(学習)は、まち・地域を知ることから始まり、まち・地域づくりについての意識をもち、思考・判断・理解し、考えを共有し、行動(「共働」)するための営為である。教育(学習)は「何かが変わること」(林竹二)であり、「新しく動くこと」である。その営為を通して自己覚知や内省が促され、意識変革、行動変容、そしてその結果として地域・社会改革が進む。周知の基本的なことながら、最後にあえて付記しておきたい

参考
以下の「横浜市福祉のまちづくり 条例制定から現在までの経緯」は、2015年8月に開催された「第38回 横浜市福祉のまちづくり推進会議」に配付された資料のひとつである(横浜市ホームページより)。なお、「平成28年3月(予定)」の「横浜市福祉のまちづくり推進指針(改定版)」は、同年同月に決定・公表された。

補遺(2018年6月8日)
(7)小倉襄二『教育の課題としての市民福祉』福祉の風土づくり推進協議会、1978年7月(全文)

〇以上の小倉の言説から、次の一節をメモっておくことにする(要約)。
・ 「福祉の風土づくり推進協議会」は、「市民福祉」を支え展開させる「運動体」である。(34ページ)
・ 「社会福祉」は制度的くくりという意味が強い。「市民福祉」というのは、市民の日常性からニード・ペースで、その視角から福祉問題を再点検し、再討議しようということである。(23ページ)
・ 制度論も大切であるが、福祉に関わる物の見方、考え方・価値観、すなわち「思想性」が大切である。(24ページ)
・ 「社会正義」への問いかけとしての福祉課題というものは、非常に切実な教育現場の課題である。(29ページ)
・ 制度論を教えるだけでなく、基本的に、子どもたちの性格形成のなかに福祉に関わる非常にゆるやかな、ソフトな「指向性」が芽生えるような工夫が求められる。(29ページ)
・ “意識における変革”市民福祉にむかっての“市民意識への指向性”を作る必要がある。(33ページ)